LP3718BS(PWM控制器)與LP25R060S(同步整流控制器)組合是芯茂微電子針對12V1.5A適配器市場推出的高性價比無Y電容解決方案。該方案通過創新的電路拓撲與器件選型,實現了:
無Y電容設計:滿足全球安規(IEC60950/IEC62368)對漏電流的嚴格要求
高效率:滿載效率≥85.7%(230Vac),平均效率≥85.4%(六級能效標準)
低待機功耗:空載功耗≤0.043W(230Vac)
高可靠性:通過雷擊浪涌(2kV)、ESD(15kV)等嚴苛測試

核心器件選型與優勢
1. LP3718BS PWM控制器
2. LP25R060S同步整流控制器
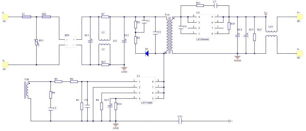
3. LP3718BS+LP25R060S原理圖

關鍵設計要點
1. 無Y電容EMI設計
共模電感:采用24mH EE8.3磁芯,抑制高頻共模噪聲
RCD吸收電路:優化開關管電壓應力(實測Vds_max=640V)
PCB布局:關鍵信號(FB、CS)采用星型接地,減少環路面積

2. 同步整流優化
3. 保護功能
實測性能數據(節選)
| 測試項 | 條件 | 結果 | 標準 | 狀態 |
|---|
| 滿載效率 | 230Vac/1.5A | 85.76% | ≥85% | 通過 |
| 輸出紋波 | 滿載/10ms | 104mV | ≤150mV | 通過 |
| 動態負載響應 | 0-100%負載躍遷 | 2.4Vpk-pk | ≤2.4V | 通過 |
| 雷擊浪涌 | 2kV差模/共模 | 無損壞 | IEC61000-4-5 | 通過 |
| ESD | 15kV空氣放電 | 功能正常 | IEC61000-4-2 | 通過 |
BOM清單(核心器件)
| 序號 | 位號 | 型號 | 規格參數 | 用量 |
|---|
| 1 | U1 | LP3718BS | SOP-8 PWM控制器 | 1 |
| 2 | U2 | LP25R060S | SOP-7 同步整流IC | 1 |
| 3 | T1 | EE16變壓器 | Ae≥49.5mm2 | 1 |
| 4 | Q1 | 60V/25A MOSFET | 同步整流管 | 1 |
| 5 | LF1 | 共模電感 | 24mH EE8.3 | 1 |
| 6 | EC1 | 電解電容 | 400V/18μF | 1 |
| 7 | EC4 | 電解電容 | 16V/1000μF | 1 |
完整BOM共34項,含貼片電阻/電容、保險絲等,詳見完整測試報告。
設計注意事項
變壓器繞制:次級繞組需采用三明治結構,降低漏感(實測漏感≤1%)
散熱設計:LP3718BS溫升≤113.5℃(90Vac滿載),建議預留≥15℃裕量
安規認證:需通過UL/IEC62368認證,特別注意初次級爬電距離≥6mm
總結
LP3718BS+LP25R060S方案通過無Y電容設計、同步整流優化及多重保護機制,完美平衡了性能、成本與可靠性,特別適合:
全球通用12V1.5A適配器
智能家居/安防設備電源
工業控制輔助電源
完整設計文件(含原理圖、PCB Gerber、測試報告等)可聯系深圳三佛科技獲取。