在現代電子設備中,電源適配器作為核心的供電組件,其性能的優劣直接關系到設備的穩定運行與使用壽命。本文將對一款基于 LP3669CS 控制芯片與 SS210 二極管設計的 12V0.5A 電源適配器進行深入分析,涵蓋其原理圖解析、電路板實物展示以及關鍵變壓器資料解讀,全方位呈現該適配器的設計理念與實際性能表現。
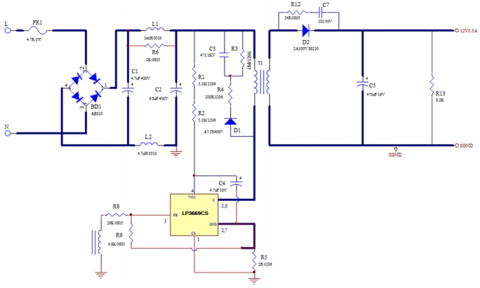
該電源適配器的電路設計遵循典型的開關電源架構,通過 LP3669CS 芯片實現精準的電壓與電流控制,搭配 SS210 二極管完成高效的整流任務。輸入端接入 90-265VAC 的寬電壓范圍交流電,經由整流橋轉換為脈動直流電,隨后進入由 LP3669CS 控制的開關變換環節。

芯片內部集成的 PWM 控制器根據反饋信號調節開關頻率與占空比,確保輸出電壓穩定在 12V,同時在恒流模式下可提供 0.5A 的持續電流輸出。電路中還精心設計了濾波、穩壓以及過流保護等輔助功能模塊,如通過電解電容與固態電容組合實現多級濾波,有效降低輸出紋波電壓至 200mV 以內,保障輸出電源的純凈度;過流保護機制設定在 0.7A 自動重啟,為電路安全運行保駕護航。
從電路板實物圖來看,整體布局緊湊且合理。正面核心位置放置著 LP3669CS 芯片,其周圍環繞著用于設定參數與提供輔助功能的貼片電阻、電容等元件,這些元件的精準焊接保證了電路的穩定連接與信號的高效傳輸。背面則重點布置了 SS210 二極管以及用于儲能與濾波的大容量電解電容,二極管的引腳焊接牢固,確保在高電流通過時的可靠性,而電解電容的布局則充分考慮了散熱與空間利用的平衡。

此外,電路板的走線清晰規整,電源輸入與輸出接口位置醒目,便于實際裝配與使用,從實物層面直觀展現了該適配器的精良工藝與可靠品質。
變壓器作為電源適配器中的關鍵部件,其性能直接影響電源轉換效率與輸出穩定性。該適配器采用 EE16 型號的變壓器,初級與次級繞組匝數比為 140:21,電感量設定為 2mH,磁芯有效截面積為 19.2mm2。

在 90Vac/60Hz 的輸入條件下,當初級電流峰值達到 358mA 時,通過計算可得變壓器磁通密度變化量為 0.266T,遠低于安全閾值 0.3T,這表明變壓器在工作過程中磁芯飽和風險低,能夠穩定高效地完成電磁轉換任務,為適配器的長期穩定運行提供堅實基礎。
在實際測試中,該適配器展現出卓越的性能。在不同輸入電壓與負載條件下,輸出電壓波動極小,始終保持在 11.4-12.6V 的精準范圍內;紋波電壓嚴格控制在 200mV 以內,即使在滿載 0.5A 時,輸出紋波僅為 114mV,遠低于設計標準,確保為電子設備提供穩定純凈的電源;效率測試結果顯示,在 115VAC 輸入、25℃環境溫度下,適配器效率高達 78.881%,處于行業領先水平,既節能又高效。

同時,其還通過了嚴格的電磁兼容性測試,滿足CISPR22B/EN55022B 標準,安全性能符合 IEC60950、UL1950 Class II 要求,可在 0-45℃的環境溫度下穩定工作。
以上為部分LP3669FS+SS560 12V1A設計測試報告,如果需要完整的測試報告,請聯系三佛科技官網右側在線客服~
綜上所述,這款 LP3669CS+SS210 12V0.5A 電源適配器憑借其精心設計的電路架構、精良的電路板工藝以及高性能的變壓器配置,在穩定性、純凈度、效率與安全性等多方面均表現出色,是為各類電子設備提供可靠電源的理想選擇。